2022年度社会责任报告
“浙江制造”认证
2022年社会责任报告
vsport体育,官网-VSport体育-vsport体育世界杯官网
2023年3月
社会责任报告
vsport体育,官网-VSport体育-vsport体育世界杯官网 (下称“VSport体育”或“公司”)成立于1999年,前身为嘉兴市荣泰绝缘材料公司(成立于1994年),是一家专业研发、生产和销售高性能绝缘新材料的国家高新技术企业,位于浙江省嘉兴市南湖区嘉兴工业园区内。公司始终秉承“品牌为先、科技为本、质量为重、规范发展”的企业理念,始终保持着稳定、快速的发展,是目前国内最大规模的绝缘浸渍漆制造企业,约占全国同类产品25%左右的份额,产品销量连续19年行业排名第一。
公司建有省级企业研究院、省级企业技术中心、省级博士后工作站,拥有研发场地4000余平方米,曾多次承担国家级火炬计划、浙江省重大科技专项计划等科研项目,产品品牌被评为“浙江名牌”。此外,公司连续多年获得“浙江省知名商号”、“浙江省标准创新型企业”、“浙江省绿色企业”、“嘉兴市信用管理示范单位”、“嘉兴市文明单位”、国家“小巨人”企业、嘉兴市市长质量奖等荣誉。
一、 注重文化建设的社会责任
荣泰企业自1994年成立以来,经过29年的长足发展,VSport体育也得到了不断升华。期间在高层领导的带领下,研究了VSport体育定位,通过全员大讨论、发展座谈会、文化建设征文活动等方式,审视企业发展史,挖掘富有特色的文化元素,对收集的讨论内容进行提炼升华为VSport体育中最核心的使命、愿景和价值观;
u 企业使命、愿景、价值观及其内涵

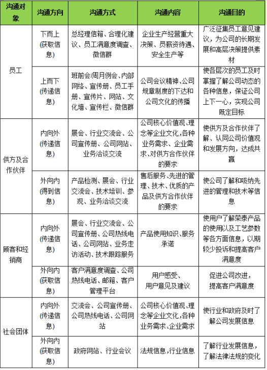
公司营造良好的沟通氛围,通过设置总经理信箱、开展合理化建议活动等,广泛听取各层面员工的意见或建议,保持组织内部沟通顺畅;通过走访、洽谈会、研讨会,听取顾客、供方等相关方的意见及建议。公司领导倡导“沟通无限”,建立了互动双向沟通机制,多渠道听取员工及其他相关方要求,多种方式实现不同部门、不同职位、不同地区间的有效沟通,如下表。
VSport体育的传播方式

二、追求高质量的产品和服务的社会责任
公司认为,企业最大的社会责任,是为顾客提供高质量的产品和服务,这个信念始终贯穿企业经营的始终。企业经营的目的是获取利润,但获取利润的途径,是为社会创造价值。因此VSport体育 不断追求进步和创新。
公司先后通过了ISO9001质量管理体系认证、ISO14001环境管理体系和ISO45001职业健康安全管理体系认证。
为履行确保组织所提供产品和服务的质量安全的职责,引导组织承担质量安全主体责任,公司高度重视质量管理体系的建设,在对产品质量进行严格把关,并满足各项标准指标的同时,建立了完善的质量管理体系。
目前公司已制定了一系列的质量控制措施,涵盖了从产品设计、原材料采购、产品制造、产品检验、性能测试、包装储运到客户服务等各个环节,对各部门的质量控制工作进行有效的指导和监督;同时,公司以满足客户要求作为标准,由各专门部门负责,认真抓好产品质量的持续改进工作。
三、遵守国家法律法规的社会责任
公司的产品、服务和运营主要涉及质量安全、环境保护、能源节约、资源综合利用、安全生产、公共卫生等方面的影响。公司严格按照《环境保护法》、《大气污染防治法》、《水污染防治法》、《安全生产法》等国家法律法规,近三年,公司的废水、废气、噪声均达到国家和地方规定的排放标准;公司工业固废均进行了处理、处置,危险废物处置率达100%;公司污染治理设施落实专人操作管理,排放的污染物达到国家规定的标准,排放总量在控制范围内。
公司非常关注自身产品、服务及运营方面对未来质量安全、环境、能源消耗、资源综合利用以及公共卫生等方面可能存在的公众隐忧,积极研究对策并预先做出应对准备。为此,公司制定了《突发环境事件应急预案》,充分将上述公众隐忧纳入制度规范。
为确保内部运行符合道德要求,公司制定了道德行为测量指标与方法。如下表:
道德行为监测方式、方法

在质量安全方面,公司积极履行质量安全职责,严格执行行业标准和法律法规。公司始终坚信优越的性能和可靠的产品质量是产品竞争力的关键。质量形成于产品寿命周期的全过程,包括研究设计、试制、试验、制造、分销、服务和使用全过程。因此,必须对产品寿命周期全过程中影响产品质量的各种因素,始终处于受控状态;必须实行全流程的、全员参加的全面质量管理,使公司有能力持续提供符合质量标准和顾客满意的产品,树立品质超群的企业形象,全心全意地为顾客服务。
在环境保护上,公司从原材料采购到生产过程,全过程进行有害物质的管控。每年根据管理体系运行绩效及年度管理评审会议结果制定不断改进的目标和管理方案,并落实、分解到各责任部门,企管部每季度进行跟踪,实现环境、能源资源、安全管理绩效的不断提高。
在安全生产方面,公司一贯遵循“关注安全,预防为主”的工作方针,从培养员工安全意识、开展三级安全教育入手,针对不同岗位的安全特点,采取岗位安全培训、配备劳动保护用品、为全体员工缴纳养老和工伤保险等安全防范措施,确保所有员工掌握岗位需求的安全知识和技能,以保证职工的人身安全。公司每年组织接触职业病危害岗位的员工进行一次免费体检,体检中如发现的疾病,予以提醒、安排就医。
成长和发展对员工来说是至关重要的。公司重视人才引进、培养,为员工提供职业生涯规划,组织各类企业培训,以提升员工素质。本着“人岗匹配,人尽其才”的基本原则,形成了管理和专业两种职业发展通道,给予员工职业发展方向的选择权,保证公司人力资源优化配置为员工创造良好的晋升渠道,实现员工与企业的共同成长。
四、关注员工的文化建设和健康
公司除了生产上的安全关注,公司也十分重视员工的文化建设和健康。这主要体现在VSport体育 努力为员工创造舒适的工作环境和生活环境,如办公室和车间、食堂、运动和休闲、阅读及娱乐等等。
公司坚持“以人为本”,定期召开员工代表座谈会,及时解决员工关心问题;保障员工薪酬增长;逐步降低一线员工劳动强度,员工奖惩公开透明,遏制不公;对困难员工给予温暖和人性关怀,如发放困难补助,增强员工对公司认同感和归宿感。
年度优秀员工颁奖

团建活动
运动会
五、公司与员工双赢发展
公司注重公司与员工双赢,在公司稳步发展的同时,为员工提供良好的工作环境、适宜的生活条件以及具有竞争性的薪酬福利。公司在日常运作过程中,非常注重员工抱怨状况,出现员工抱怨,及时协调相关部门了解情况并尽快处理,以消除员工的不满意程度,全身心地投入工作过程中,快乐学习,快乐工作,快乐生活。
另外,公司每年做一次全体的员工满意度调查,统计分析后形成报告,针对性做改进。该工作逐年持续,取得了良好的成效,员工满意度逐年提升。
VSport体育一直将社会公益活动视为企业活动的一个重要组成部门分。高层领导和相关部门对公益支持进行系统策划,根据企业不同发展阶段和战略重点确定投入公益支持的原则和优先次序,做到既真正有利于社会,又利于企业发展。结合企业的使命、愿景和价值观以及企业发展战略确定了公益支持的原则为“支持社会、文化、教育等事业的发展以及紧迫问题的解决”,确定了重点支持的公益领域为教育、文化、抗震救灾、助残扶贫以及社区支持。
重点公益支持内容

疫情期间为驾驶员送补给(左)、参加高速路口防疫检测志愿者(右)
总而言之,社会责任是得诚应尽的责任,是回报社会的最好方法,VSport体育 将自始至终努力实现。
vsport体育,官网-VSport体育-vsport体育世界杯官网
2023年3月12日

